• 免费了Mei He防洪/防红免授权系统源码免费了Mei He防洪/防红免授权系统源码
  • 商业影视级 一键部署 AI视频制作软件 Wan FusionX 图片生成动画商业影视级 一键部署 AI视频制作软件 Wan F
  • FramePack长视频生成AI图生视频首尾帧软件中文整合包8G显存畅玩 ...FramePack长视频生成AI图生视频首尾帧软件
  • 2026最新版抖音快手视频号免登录H5商城系统源码2026最新版抖音快手视频号免登录H5商城系统
  • 2026最新版本东郊到家带同城搭子系统源码2026最新版本东郊到家带同城搭子系统源码
订阅

资源软件

  • 搜云自动刷短视频 日赚百元
    软件已破解 集合 几十个短视频平台 亲测多个手机 多模拟器 日入过百 使用很简单 下期出视频
    2020-9-24 23:34
  • 围攻!中世纪内购版
    围攻介绍:围攻!中世纪是一款休闲类养成游戏,类似于红警,建筑少,地图小,模式层次多,更多请自行体验!破解内容:去广告,解锁完整版,离线作弊
    2020-9-24 10:58
  • 人人P图豪车订单生成破解去广告版
    【软件名称】:人人P图豪车订单生成破解去广告版无形装逼,最为致命一款满足你所有装逼方式的软件去除了广告,更加清爽!劳斯莱斯、法拉利、兰博基尼、所有证等生成劳力士订
    2020-9-24 02:12
  • 免费CF单板透视
    CF稳定单板透视
    2020-9-24 01:23
  • 枪之荣耀破解版
    很多人小时候应该都玩过,很不错的一款塔防类游戏,已解锁完整版本。
    2020-9-23 10:37
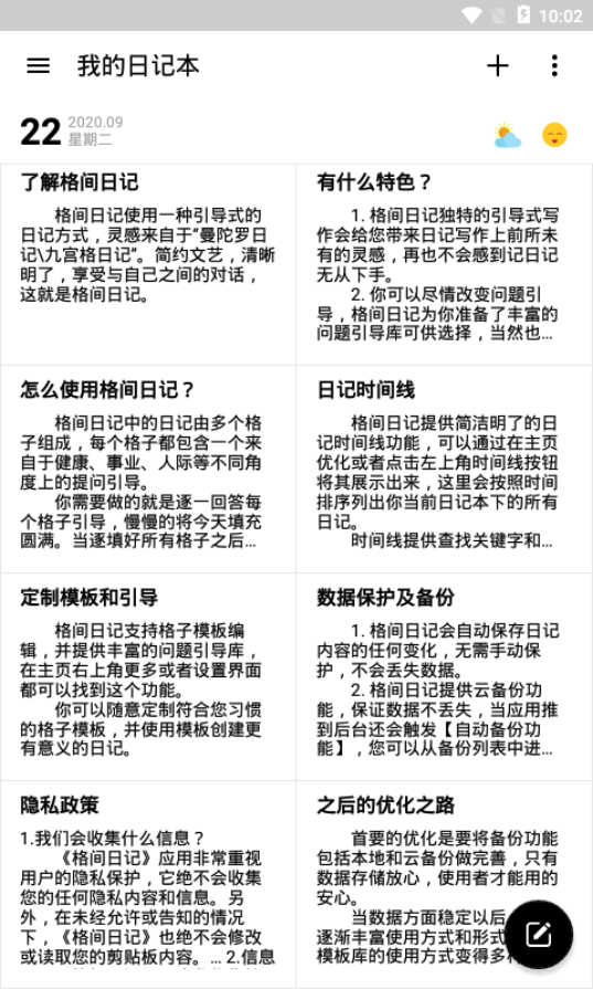
  • 格间日记高级解锁版
    格间日记介绍:格间日记是一款引导式写作的日记应用,拥有引导写作、模板定制等变态功能,并且对数据保护方面十分到位,不需要担心泄露!功能:解锁高级版本,全部功能免费。
    2020-9-23 04:19
  • 图片拼接秀将多张照片拼接成长图或者艺术图片
    图片拼接秀简介:图片拼接拼图是一款将多张照片拼接成长图或者艺术图片的App,快来试试吧。已解锁VIP
    2020-9-22 16:20
  • 某某音刷视频助手v1
    永久账号:52pojie永久密码:52pojie主功能:适用于全自动挂机养号,根据设定的百分比概率操作关注、点赞、评论、浏览视频等!视频教程https://b23.tv/GA7u18
    2020-9-22 15:43
  • 朋友圈刷屏的小瓶子一键生成网站源码
    下载地址: https://pan.baidu.com/s/177gvV2EMekV5ksrS7YKuzA 提取码: 8k13朋友圈刷屏的小瓶子一键生成网站源码
    2020-9-22 10:54
  • K网独家首发DNF私服独家修改95端无任何BUG分享+下载器!
    K网独家首发DNF私服独家修改95端无任何BUG分享+下载器! 上线满级直接肝智慧引导刷SS!
    2020-9-22 08:01
  • 全网首发-抖音引流2020脚本-超牛逼的脚本-破解版
    全网首发-抖音引流2020脚本-超牛逼的脚本-破解版全网最牛逼的抖音引流脚本,小k首发,破解卡密限制,免费无限用
    2020-9-22 06:02
  • emlog山河源码官方模板开源
    emlog山河源码官方模板开源:留白简洁大气,分享出来给大家比较适合图片类的网站模板也没什么特殊的功能,首页ajax加载下一页直接上传到emlog模板目录后台选择就可以了
    2020-9-22 04:42
  • 悬剑武器库3.0版本  渗透
    悬剑武器库跟kali差不多有需要的自行下载温馨提示:以上资源禁止有非法行为只提供学习使用
    2020-9-22 03:57
  • 渗透工具包,人人都会渗透
    渗透工具包:内置网站扫描,菜刀,御剑sql注入等等自己下载看看温馨提示:禁止非法行为,以上资源只提供学习
    2020-9-22 03:55
  • MU战士之路内购版
    内容:MU战士之路是一款有趣的动作类手游,游戏内等级装备武器技能都经过了重新建模,更多功能等你探索!破解内容:足够货币下使用不减反加。
    2020-9-22 02:08
关灯
扫一扫添加微信客服
QQ客服返回顶部
返回顶部